背景介绍
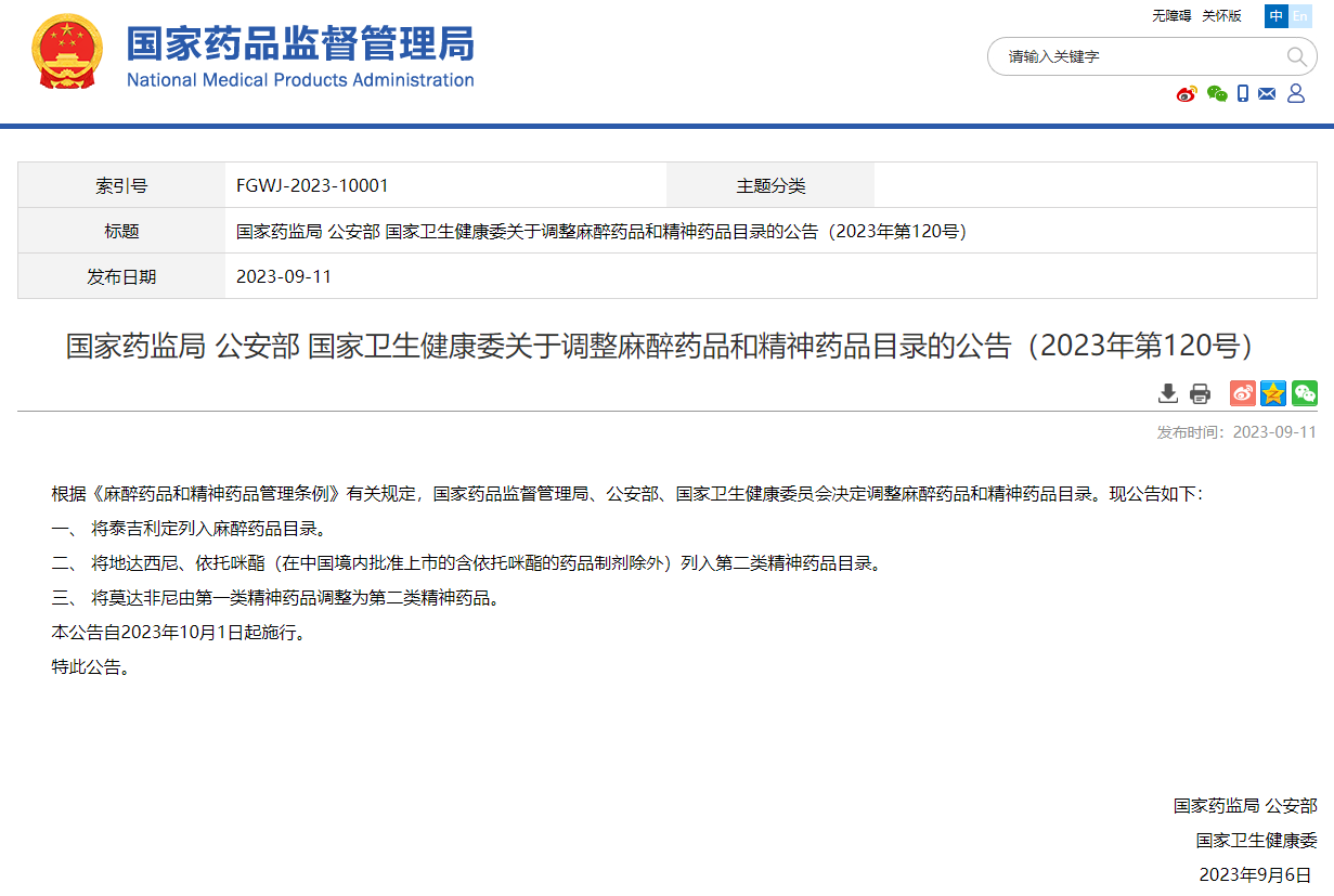
据悉,2023年9月6日,国家药监局、公安部、国家卫生健康委联合发布了《关于调整麻醉药品和精神药品目录的公告》(2023年第120号),决定正式将地达西尼、依托咪酯(在中国境内批准上市的含依托咪酯的药品制剂除外)列入第二类精神药品目录。
依托咪酯属于含麻醉作用的新型神经刺激药物,长期滥用依托咪酯会出现狂躁症状甚至诱发精神障碍或心血管疾病,存在引发肇事肇祸风险。依托咪酯在广西、广东地区滥用现象比较严重。一些不法分子利用依托咪酯进行犯罪活动,对社会的危害性极大。
编制推进会技术交流
8月8日,未名环境分子诊断(广东)有限公司总经理李可欣参加了团体标准《毛发中依托咪酯、依托咪酯酸的测定 液相色谱-串联质谱法》的编制推进会,现场同中国药科大学狄院长进行了技术交流。


审定会现场
9月27日,广西标准化协会组织专家对由广西壮族自治区禁毒委员会办公室提出,未名环境分子诊断(广东)有限公司总经理李可欣等共同参与起草的团体标准《毛发中依托咪酯、依托咪酯酸的测定 液相色谱-串联质谱法》进行了审定。


专家一致同意通过审定
未名环境分子诊断(广东)有限公司何子康等作为编写小组成员一同参加了此次标准审定会。
来自广西大学、广西标准技术研究院、广西公安厅物证鉴定中心、广西食品药品检验所、广西分析测试研究中心等单位专家在听取标准起草情况的汇报后,对标准进行了逐条逐款认真审定。专家一致认为团体标准《毛发中依托咪酯、依托咪酯酸的测定 液相色谱-串联质谱法》是在深入调研、广泛收集相关资料,并在试验验证的基础上制定,所采用的技术路线正确,内容完整,具有科学性、实用性和可操作性,一致同意通过审定。





发布暨宣贯会顺利召开
10月25日,未名环境分子诊断(广东)有限公司参加了自治区禁毒办组织召开的广西团体标准《毛发中依托咪酯、依托咪酯酸的测定 液相色谱-串联质谱法》发布暨宣贯会。
宣贯会上,自治区标准化协会宣读了标准发布公告,未名环境分子诊断(广东)有限公司作为起草单位之一共同参与了团体标准的解读。自治区禁毒办对宣贯工作进行了总结和部署。
据了解,团标制定工作自今年4月4日启动以来,经预研、立项、起草、建议征集及审查等一系列制定工作步骤,严格把控好标准的广谱性及适用性,历经大半年时间,率全国之先,研究制定了广西团体标准《毛发中依托咪酯、依托咪酯酸的测定 液相色谱-串联质谱法》,并于2023年10月14日正式发布,10月20日实施。
未名环诊将以此次团标宣贯会为契机,继续致力于提供高质量的检测服务和支持,树立科技引领的发展理念,对标前沿科研技术,尤其在新精神活性物质领域,以深度挖掘的精神进行积极探索,创新完善新精神活性物质滥用快速监测技术,有效防范新精神活性物质的发展蔓延,为打击毒品犯罪和维护社会安全稳定作出新的贡献。
突出意义
团体标准《毛发中依托咪酯、依托咪酯酸的测定 液相色谱-串联质谱法》的发布实施,规定了毛发中依托咪酯、依托咪酯酸的液相色谱-串联质谱测定方法,该定性分析方法简单快捷,灵敏度高。将有效解决当下标准空缺和缺失的问题,在司法鉴定方向为毒品滥用防控、吸毒者的认定监测或排查提供更加有力的科学依据。依托咪酯团标,是依托咪酯列管后国内首个通过专家审定的团体标准。也是未名环诊及其他相关企业与政府机构监督办联合制定的为打击犯罪作出的一项特殊贡献。